江苏致豪9.8亿斩获海门北城热门地块,楼面价14380元/㎡
扫描到手机,新闻随时看
扫一扫,用手机看文章
更加方便分享给朋友
时隔1年,
海门北部新城土拍再次归来,
在历经超7小时334轮胶着激战之后,
该地块被江苏致豪地产顺利收入囊中,
成交地价24120元/㎡,成交楼面价14380元/㎡,溢价率19.2%!

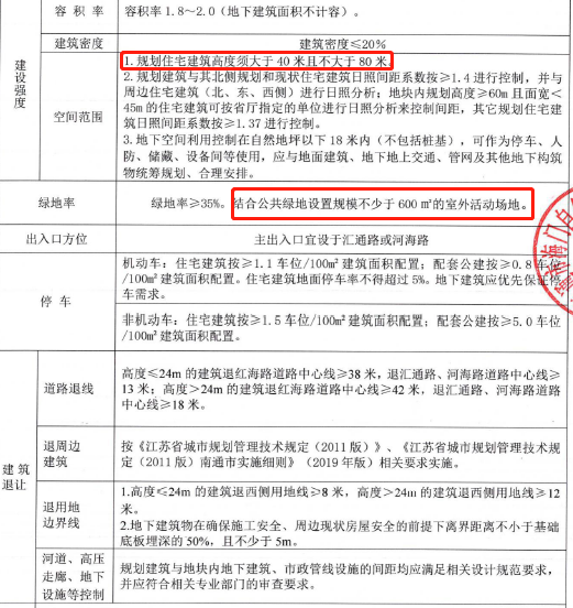
CR21005地块位于红海路南、江海路东侧,出让面积34067㎡,容积率1.8-2.0,起始价24120元/㎡,折合楼面价12060元/㎡,创下海门起拍楼面价新高!该地块规划用地为商住用地。

规划显示,建筑高度须大于40米,且不大于80米,住宅机动车停车位按1.1车位/100平方及以上配置,地下建筑优先保证停车需求。

此次除物业用房、治安监控中心外,还要求配置不低于总车位30%的的充电设施。

自从7月份官宣撤市设区以来,海门的土拍一路高歌猛进。2020年,海门一口气拍出了12块万元地,而2020全年海门城区商住用地一共才14块。如今这块宝地,是海门第18块万元地~

而2020年的北部新城板块也强势崛起,万科、蓝光重金拍下北城三地块,楼面价一度突破1.3万/㎡,同时各项城建都已经跟上,新城中学、新城小学效果图已出,新中医院地块土拍挂牌等等,各种利好消息将引领海门新一轮的城市建设高潮。

至此,海门牛年土拍首块住宅用地成功拍出。这一重磅地块的拍出,也意味着北城发展全面进入崭新的阶段!
声明:本文由入驻焦点开放平台的作者撰写,除焦点官方账号外,观点仅代表作者本人,不代表焦点立场。
